LATERAL ENGINE
R3DVi is a 3D machine vision solution for locating objects in robot applications. It combines reliable and precise locating with streamlined integration into a system.
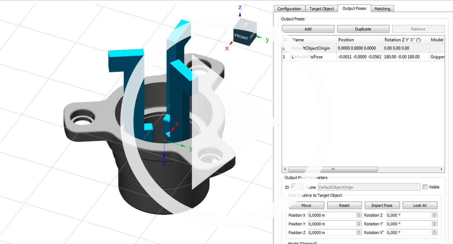
R3DVi package consists of two software applications:
In the Job Configurator application, a picking configuration (a Job) is defined with an easy-to-use graphical interface. Job Configurator is a separate desktop application, which allows it to be used away from the Runtime system, for example alongside mechanical design. Jobs can added into Runtime Job Collection quickly over network or simply using files.

The main application (R3DVi Runtime), takes care of locating the objects and communicating with the robot (or other device). It has a touch-screen friendly graphical user interface that includes 3D visualization of the scanned scene and located objects. A one-time calibration procedure allows the results to be given in the desired robot coordinate system.

Features:
R3DVi is a 3D machine vision solution for locating objects in robot applications. It combines reliable and precise locating with streamlined integration into a system.
R3DVi package consists of two software applications:
In the Job Configurator application, a picking configuration (a Job) is defined with an easy-to-use graphical interface. Job Configurator is a separate desktop application, which allows it to be used away from the Runtime system, for example alongside mechanical design. Jobs can added into Runtime Job Collection quickly over network or simply using files.

The main application (R3DVi Runtime), takes care of locating the objects and communicating with the robot (or other device). It has a touch-screen friendly graphical user interface that includes 3D visualization of the scanned scene and located objects. A one-time calibration procedure allows the results to be given in the desired robot coordinate system.

Features:
Transtecno has developed the MiniTecno product range to better meet the needs of customers using small gear motors in a wide range of industries, up to 90 Nm.
WIKA's hygienic products take into account the high hygiene, cleaning, and durability requirements of the food and pharmaceutical industries. Read more!
Molex mPm valve plug cables are now also available with WSOR cables. Read more!
HARTING has introduced a new Push-In connection technology that can reduce assembly times by up to 30% and improve installation flexibility. Read more!
Constantly evolving applications place ever greater demands on user interfaces. A display for presenting information on the device itself is usually the most natural choice. Read more!
Comprising three parts, BoVersa can be extensively customized in terms of materials, such as metal and plastic, and colors. It is also easy to integrate various stylish display and keyboard solutions.